Docs

  • Channels Channels
  • Beams Beams
  • Developers
  • Support
  • Blog
  • Sign up
    • Search powered by Algolia
    • Sign in
    • Sign up
    • Channels
    • Getting started
      • SDK quick starts
        • JavaScript quick start
        • iOS quick start
        • Android quick start
        • Flutter quick start
        • React Native quick start
      • Use case quick starts
        • Javascript realtime chart
        • Javascript realtime user list
      • Debugging
    • Using channels
      • Client API overview
      • Connection
      • User authentication
      • Watchlist events
      • Functions
      • Authorized connections
      • Channels
      • Public channels
      • Private channels
      • Encrypted channels
      • Presence channels
      • Cache channels
      • Events
      • Global configuration
      • Websocket fallbacks
      • Device compatibility
    • Server api
      • Overview
      • HTTP API interaction
      • Webhooks
      • Authenticating users
      • Authorizing users
      • Sending events to authenticated users
      • Terminating user connections
      • Excluding event recipients
    • Channels libraries
      • API libraries
    • Pusher cli
      • Overview
      • Installation
      • Documentation
    • Miscellaneous
      • Clusters
      • Integrations
      • SSO
      • Resources
    • Library auth reference
      • Authentication and authorization signatures
      • HTTP API reference
      • Pusher Channels Protocol
      • Server library reference specification
      • Logging
    • Beams
    • Pusher lab

    End-to-end encrypted channels

    End-to-end encrypted channels provide the same subscription restrictions as private channels. In addition, the data field of events published to end-to-end encrypted channels is encrypted using an implementation of the Secretbox encryption standard defined in NaCl before it leaves your server. Only authorized subscribers have access to the channel specific decryption key. This means that nobody except authorized subscribers can read the payload data, not even Pusher. End-to-end encrypted channels also provide end-to-end authenticity; that is your messages are protected from forgery, and that they are guaranteed to come from someone who holds the encryption master key.

    Clients subscribing to encrypted channels must perform the same HTTP authentication step as private and presence channels.

    Encrypted channels must be prefixed with private-encrypted-. See channel naming conventions. Currently, only private channels can be encrypted.

    After enabling this feature, you can verify that it is working by visiting the debug console for the app where you enabled the feature and seeing the ciphertext. You’ll know that it is working if the messages you send over the channel are unreadable in the debug console.

    NOTE: Encrypting messages increases their data content size.

    ∞ Authenticate

    Encrypted channel subscriptions must be authenticated in the exact same way as private channels. See Authenticating Users.

    For encryption and decryption to work the server library must be instantiated with a 32 byte encryption key, encoded as base64.

    const pusher = new Pusher({
    appId: "APP_ID",
    key: "APP_KEY",
    secret: "SECRET_KEY",
    useTLS: true,
    encryptionMasterKeyBase64: "YOUR_MASTER_KEY", // generate this with, e.g. 'openssl rand -base64 32'
    });
    pusherClient := pusher.Client{
    AppID: appID,
    Key: key,
    Secret: secret,
    Secure: true,
    EncryptionMasterKeyBase64: "YOUR_MASTER_KEY", // generate this with, e.g. 'openssl rand -base64 32'
    }
    pusher = new Pusher\Pusher(
    key,
    secret,
    app_id,
    array(
    'encrypted' => true,
    'encryption_master_key_base64' => "YOUR_MASTER_KEY", # generate this with, e.g. 'openssl rand -base64 32'
    )
    );
    // in config/broadcasting.php
    'options' => [
    'useTLS' => true,
    'encryption_master_key_base64' => 'YOUR_MASTER_KEY', # generate this with, e.g. 'openssl rand -base64 32'
    ],
    pusher_client = pusher.Pusher(
    app_id = 'your-app-id',
    key = 'your-key',
    secret = 'your-secret',
    ssl = True,
    encryption_master_key_base64 = 'YOUR_MASTER_KEY' # generate this with, e.g. 'openssl rand -base64 32'
    )

    This master encryption key is never sent to pusher and should be something difficult to guess. We suggest using something like the openssl command below to generate a random key and keeping it somewhere secure.

    openssl rand -base64 32

    The base64 encoding of a 32 byte key will be 44 bytes long.
    The key is encoded like this to ensure that the full range of values can be used for each byte, while the key can still be stored and passed to the library as an ASCII safe string.

    ∞ Subscribe

    When a subscription takes place the user authentication process will be triggered. In addition to providing an auth token, the authentication process to an encrypted channel provides an encryption/decryption key which is used by the client to decrypt events. This happens automatically and if you are using a supported library you do not need to do anything.

    var encryptedChannel = pusher.subscribe(encryptedChannelName);
    ∞ encryptedChannelNameString Required

    The name of the channel to subscribe to. Since it is an encrypted channel the name must be prefixed with private-encrypted-

    ∞ Returns

    A Channel object which events can be bound to. See binding to events for more information on the Channel object.

    ∞ Unsubscribe

    See unsubscribing from channels.

    ∞ Events

    See binding to events for general information about how to bind to events on a channel object.

    You can bind to the following pusher: events on an encrypted channel:

    • pusher:subscription_succeeded
    • pusher:subscription_error

    ∞ Limitations

    This feature hides the sensitive data field of your messages. However, by design, there are many things which this feature does not do, and it is important that you are aware of these. They include:

    • Only Private channels are supported
      Public and presence channels cannot currently be encrypted. Public channels will never support encryption, because by definition they carry only publicly accessible data. If you have a use case for encryption of your data in presence channels, please let us know by contacting support.

    • Channel names are not encrypted.
      Pusher needs to inspect the message’s channel name to determine which clients to send it to.

    • Event names are not encrypted.
      Pusher needs to inspect the message’s event name to restrict namespaces (for example, only Pusher can publish events with the prefix pusher:).

    • It is not possible to publish to multiple encrypted channels in a single API request (using the channels parameter). Publishes to encrypted channels should be made individually, using the channel parameter.

    • Client libraries do not support triggering events to private-encrypted- channels.
      We may lift this restriction in future, please get in touch if this would be valuable to you.

    • It does not encrypt messages published to channels without the private-encrypted- prefix, even if you have set a master encryption key.

    • It does not encrypt messages published by server libraries which do not have this feature implemented.
      Check that your library version supports E2E encryption.

    The debug console in your dashboard may help demonstrate which things are encrypted, and which are not.

    ∞ Library Support

    Library support is limited to those listed below. If you want to use encrypted channels and your library isn’t listed, please let us know!

    ∞ Client

    pusher-js

    • Supported from version 4.3.0
    • From version 6.0.0 ensure you are importing the pusher-with-encryption build.

    pusher-angular

    • Supported as long as the pusher-js version used with it is >= 4.3.0.

    pusher-websocket-java

    • Supported from version 2.1.0

    pusher-websocket-swift

    • Supported from version 8.0

    pusher-websocket-dotnet

    • Supported from version 2.1.0

    ∞ Server

    pusher-http-node

    • Supported from version 4.3 onwards.

    pusher-http-go

    • Supported from version 1.1.0 onwards.

    pusher-http-php

    • Supported from version 3.2.0 onwards.

    pusher-http-python

    • Supported from version 2.1.1 onwards.

    pusher-http-ruby

    • Supported from version 1.4.0 onwards.

    pusher-http-java

    • Supported from version 1.3.0 onwards.

    pusher-http-dotnet

    • Supported from version 4.5.0 onwards.

    Client events are not currently supported.

    ∞ Key rotation

    Because Pusher has no access to your encryption keys, key rotation is under your control. The client libraries make a best effort attempt to handle key rotation gracefully, but it is not guaranteed to be lossless.

    Your encryption keys are held in your instance of the Pusher HTTP library which you run on your server. From here they are distributed to clients when they authenticate.

    In order to rotate your encryption keys, change the master encryption key you pass to the Pusher HTTP library in your server.

    Your clients will respond to any failure to decrypt an event by making one request per failed event to refresh their key. This is not guaranteed to work if you have multiple instances of your server running, because it will take some time for them to roll out. During the roll-out there may be a mix of keys in operation, for both encryption and decryption.

    During this period, clients may fail to decrypt some events, even after requesting a new key (if, for example, that request is served by a server which is not yet updated). In this case, the client libraries provide a callback which you can register to be notified about events which failed.

    Once the key rotation is complete, all servers and clients will converge on the new keys, and events will flow without loss again.

    ∞ Technical Description

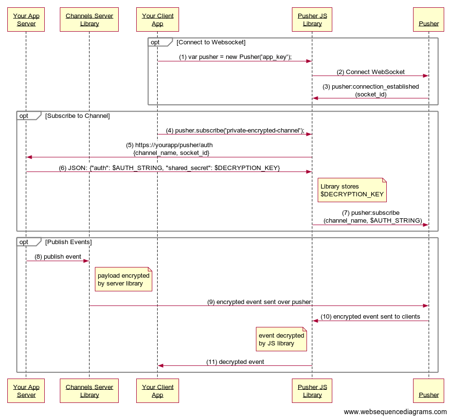
    The authentication process for encrypted channels is very similar to that of private and presence channels. When clients are authenticated to access an encrypted channel, they receive a channel specific encryption/decryption key in addition to the authentication token.

    Encrypted Channels Process

    • When a new instance of the Pusher object is created a new WebSocket object is created.
    • The WebSocket object connects to the Channels WebSocket endpoint.
    • Once the connection has been established a universally unique socket_id is returned to the Channels JavaScript library.
    • A subscription is made to a private-encrypted.
    • The private-encrypted prefix identifies the channel as requiring authentication so a request is made to an authentication endpoint via AJAX.
    • If successful your application returns an authentication string to the Channels JavaScript library signed with your Channels secret and a channel specific shared_secret used to encrypt/decrypt payload data. The shared_secret is stored by the Channels JavaScript library.
    • The channel_name and authentication signature is sent to Channels over the WebSocket, which completes the authentication if the authentication string has been correctly signed.
    • When events are triggered using the Channels Server Library, they’re encrypted by the library using the channel specific encryption key.
    • The encrypted events are sent to the Pusher API.
    • The encrypted events are delivered to subscribers.
    • The Channels JavaScript library decrypts the event payload with the shared_secret from step 6.
    • The Channels JavaScript library emits decrypted events as normal

    Contents

    • Authenticate
    • Subscribe
    • Unsubscribe
    • Events
    • Limitations
    • Library Support
      • Client
      • Server
    • Key rotation
    • Technical Description

    Spotted something that isn’t quite right? Create an issue on GitHub.

    Copyright © 2025 Pusher Ltd. All rights reserved.

    • Support,
    • Status
    • Follow Pusher on Twitter Twitter
    • Subscribe to Pusher’s channel on YouTube
    • Follow Pusher on LinkedIn
    • Follow Pusher on Github GitHub
    • Follow Pusher on Twitch Twitch
    • Follow Pusher on Discord Discord